亚洲av 李文均教授团队在极端生境链霉菌的培养方法研究中取得重要进展
放线菌(Actinobacteria)在生物医药领域有广泛的开发和应用。70多年以来,已有11,000种抗生素被报道来源于链霉菌属(Streptomyces),如链霉素、万古霉素、红霉素、阿维菌素等。同时,链霉菌也是活性先导药物和新颖结构化学物种的战略“蓄水池”。然而近些年来,采用普通环境样品和传统分离培养策略,往往是对已知链霉菌物种和已知化合物的重复发现,获得链霉菌的新种系型和新颖天然产物在源头上遇到了极大挑战。此外,尽管关于沙漠生境放线菌多样性的报道有很多,但对沙漠放线菌尤其是链霉菌(Streptomyces spp.)分离培养方法上的探索仍十分有限。
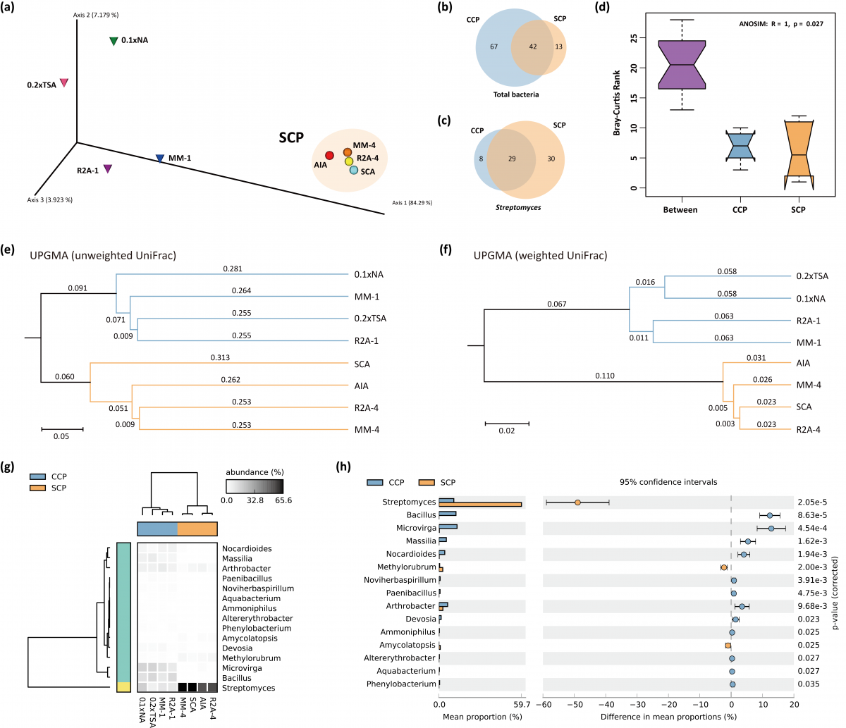
李文均教授团队结合免培养测序和纯培养方法研究,探究了不同类型沙漠土壤(非根际土和根际土)中链霉菌的多样性,并采用两种不同选择强度的培养策略(SCP和CCP)对沙漠样品中链霉菌菌株的分离效率进行了评估。结果显示,相比于免培养,纯培养方法对于探索沙漠环境中链霉菌的多样性是必要的,丰富了我们对于沙漠链霉菌生物地理分布的认识。研究也发现,更具选择性的链霉菌分离培养策略(Streptomycetes Culture Procedure,SCP)是一种高效获取沙漠链霉菌资源的方案(图1)。值得一提的是,作者也在研究中成功分离到1589个沙漠来源细菌菌株,以及469个沙漠链霉菌新菌株,其中包括大量潜在的细菌新分类单元(图2),这些极端生境来源的新菌株资源为进一步开展微生物天然产物和新生物合成途径的多组学挖掘提供了强有力支撑,进一步充实了我国战略微生物种质资源库。该研究也为沙漠环境链霉菌的多样性调查及分离培养提供了思路和参考。

图1. 链霉菌分离培养策略(SCP)与常规培养策略(CCP)的分离培养结果比较

图2. 本研究中分离菌株代表种系型的系统发育树图
近日,研究成果“Exploring untapped potential of Streptomyces spp. in Gurbantunggut Desert by use of highly selective culture strategy”发表在Science of the Total Environment学术期刊上。亚洲av 博士生李帅为本论文的第一作者,李文均教授和董雷副研究员为共同通讯作者。亚洲av 研究生连文慧、林志亮、卢春艳、徐璐,中科院新疆生态与地理研究所的李丽副研究员、埃及贝尼苏韦夫大学的Wael N. Hozzein教授为本研究的共同作者。亚洲av 为该成果的第一完成单位。该研究得到了国家自然科学基金委青年基金项目(32000005),国际(地区)合作与交流项目(32061143043、32050410306),以及上海合作组织科技合作项目(2020E01047)的资助。
原文链接://www.sciencedirect.com/science/article/pii/S0048969721033064
作者
本院
来源
本院


