亚洲av 第二期“薪火相传,扬帆起航”招聘日活动

发布人:网站管理员

什么!你说就业难

什么!没有好平台


第二期

薪火相传,扬帆起航

招聘日活动来了!

        为搭建用人单位与毕业生交流平台,促进用人单位和毕业生双向了解和选择,实现更充分更高质量的就业,亚洲av 举办第二期“薪火相传,扬帆起航”招聘日系列活动。本次招聘日活动亚洲av 邀请了20家优秀企事业单位来院招聘、宣讲。

欢迎优秀的你携带简历和梦想前来!

 

一、活动安排

活动时间:2024年4月20日

活动地点:生命科学楼1号楼大厅各招聘摊位

交流座谈或进一步面试地点:各会议室

各企事业单位招聘摊位图

活动流程:

上午:9:30-12:00 接收简历、面试

地点:生命科学楼1号楼大厅各招聘摊位

 

下午:企事业单位宣讲交流会

 

深圳华大基因科技有限公司:

地点:生命科学楼2号楼10楼1001会议室

时间:4月20日14:30

 

广州汉腾生物科技公司有限公司:

地点:生命科学楼2号楼10楼1017会议室

时间:4月20日14:00

 

中国科亚洲av 华南植物园:

地点:生命科学楼2号楼1楼102会议室

时间:4月20日14:30

 

 

二、企事业单位介绍及招聘岗位需求

(按先市外后本市及拼音首字母顺序排列)

1、深圳华大基因股份有限公司

        华大成立于1999年,是全球领先的生命科学前沿机构。秉承“基因科技造福人类”的使命,怀抱“健康美丽,做生命时代的引领者”的愿景,华大以“产学研”一体化的发展模式引领基因组学的创新发展,通过遍布全球100多个国家和地区的分支机构,与产业链各方建立广泛的合作,将前沿的多组学科研成果应用于医学健康、资源保存、司法服务等领域。同时,为精准医疗、精准健康等关系国计民生的实际需求提供自主可控的先进设备、技术保障和解决方案。坚持走“自我实践、民生切入、科研拓展、产业放大、人才成长”的新型发展道路,做到五环联动、循序递进,切实推动基因科技成果转化,实现基因科技造福人类。

 

猛犸基金会简介

        深圳市猛犸公益基金会是中国首家推动基因科技造福民生的公益基金会。发起人为华大集团、万科公益基金会、松禾创投、星河控股集团。

        基金会以“向善同行,让基因科技HUI及人人”为使命,以倡导和发展具有民生为本、平等普惠、便捷可及为原则,以恤病助医、科普教育、跨界交流为主要业务。

 

招聘计划

生信教育岗3名

学历要求:本科及以上

专业要求:生命科学、生物信息学、计算机、物理等

岗位职责:

       1.设计开发针对高中、本科的生物信息学课程、生信分析流程;

       2.设计竞赛课题,参与竞赛培训;

       3.对合作学校的老师进行生信培训,必要时提供生信授课;

       4.对学生在生信课程中遇到的问题进行解答;

       5.参与运营猛猖教育、猛猖基金会公众号。 

任职要求:

       1.熟练使用Linux系统,掌握至少一门编程语言,包括但不限于R、Python、Perl;

       2.对生物信息学教育行业有浓厚兴趣,能够独立开展面对学生的授课工作;

       3.base地:上海、北京。

 

商务拓展/经理3名

学历要求:本科及以上

专业要求:专业不限

岗位职责 :

       1.负责学校渠道,尤其是大学、高中和职业院校的开发和拓展;

       2.负责客户的全生命周期维护,包括开发,商务谈判,跟踪维护等。

任职要求:

       1.有自然科学相关的专业背景优先;

       2.科研、教育行业三年以上工作经验,对科学教育有深刻的理解;

       3.具有丰富的高中、职校、大学的教育资源;

       4.勤奋踏实,结果导向。具有较强的组织协调能力、沟通能力、抗压能力等;

       5.base地:上海、北京。

 

科普教育岗1名

学历要求:硕士及以上

专业要求:生物学、植物学、生命科学等

岗位职责:

       1.围绕植物学、生物学知识进行科普课程开发;

       2.根据开发的课程进行科普讲授;

       3.科普项目运营支撑。

                     

任职要求:

       1.专业扎实,熟悉植物学相关知识;

       2.对生物科普教育行业有浓厚的兴趣,能够独立开展面对学生的科普教育授课工作;

       3.有较强的学习能力、抗压能力、自驱力;      

       4.base地:深圳

 

科技项目管理岗1名

学历要求:本科及以上

专业要求:生物学、植物学、生命科学等

岗位职责:

       1. 解读政府政策和指南,申请相关资质、政府项目和补贴;

       2. 科技项目管理;

       3. 知识产权规划、申请、管理; 

       4.base地:深圳 

    

传统杂交育种研究员1名

学历要求:硕士及以上

专业要求:农学、植物遗传育种、生物技术等

岗位职责:

       1.根据公司研发战略,设计并实施杂交育种计划,开发和培育新型作物品种;

       2.负责作物种质资源的收集、保存、评估和利用,确保种质资源的丰富性和多样性;

       3.进行杂交组合的配制,筛选优势杂交组合,进行后续多代选育工作;

       4.负责田间试验的设计和管理,进行作物的种植、观察和测定,记录并分析数据;

       5.评估新品种的农艺性状、产量、品质、抗逆性等关键指标,撰写评估报告;

       6.与团队成员紧密合作,分享育种经验和技术,共同推进育种项目的进展;

       7.关注行业前沿技术和动态,提高个人的专业素养和技能水平。

任职要求:

       1.具备扎实的专业理论基础;

       2.熟悉作物育种流程和技术;

       3.热爱农业科研工作,对作物育种有浓厚的兴趣和热情;

       4.具备良好的田间试验设计和实施能力,能够独立完成育种试验;

       5.具有较强的数据分析能力和解决问题的能力,能够运用统计软件进行数据分析;

       6.具备良好的沟通能力和团队合作精神,能够与团队成员有效沟通和协作;

       7.能够适应一定程度的出差和田间工作,具备较强的责任心和抗压能力;

       8.base地:深圳

 

 

2、中山康方生物医药有限公司

        康方生物(港交所股票代码:9926.HK)成立于2012年,是一家集研究、开发、生产及商业化全球病人可负担的创新抗体新药于一体的生物制药公司,2020年4月24日正式在香港联合交易所有限公司主板挂牌上市。

       自成立以来,公司打造了独有的端对端康方全方位新药研究开发平台(ACE Platform),建立了以Tetrabody双特异性抗体开发技术、抗体偶联(ADC)技术平台、mRNA技术平台及细胞治疗技术为核心的研发创新体系,国际化标准的GMP生产体系和运作模式先进的商业化体系,成为了在全球范围内具有竞争力的生物医药创新公司。

        公司目前拥有50个以上用于治疗肿瘤、自身免疫、炎症、代谢疾病等重大疾病的创新候选药物,其中19个新药进入临床研究,13项关键III期临床试验正在开展,3个新药实现商业化销售(含1个对外授权)。2021年8月,安尼可®(PD-1单抗,派安普利单抗注射液)获批上市。2022年6月,公司全球首创的肿瘤双免疫检查点双抗开坦尼®(PD-1/CTLA-4双抗,卡度尼利单抗注射液)获批上市。2022年12月,公司另一个自主研发的全球首创双抗依沃西(PD-1/VEGF双抗,AK112),以总交易额高达50亿美金(5亿美金首付款),外加销售净额两位数提成的合作方案,授予美国Summit Therapeutics公司在美国、欧洲、加拿大和日本的开发独家许可权,创下中国单个创新药物对外权益许可最高交易金额纪录。此前,依沃西在肺癌领域的3项适应症已分别获得CDE授予的突破性治疗药物认定。2023年8月,依沃西首个新药上市许可申请(NDA)获得受理,并获优先审评资格。

 

康方生物招聘简介

 

招聘计划

创新药研发助理

专业要求:生物学/药学/物理化学(大分子计算机动力学模拟方向)

岗位职责:

       1.负责生物抗体药的研发,研发方向包括:单抗研究、生物分析、体内药理、细胞学活性、抗体工程等;

       2.查阅文献,参与项目相关文献资料的调研与总结;参与实验,撰写实验记录和总结报告;

       3.跟进管理项目进度,对项目进行中出现的问题进行分析总结并制定下一步实验方案。

工作地点:中山

薪资福利:5-10k、提供食宿

 

细胞/纯化/制剂工艺研究助理

专业要求:药学/生物学/制药工程

岗位职责:

       1.负责细胞/纯化/制剂工艺技术工作,包括工艺优化、技术改进、工艺表征与工艺验证等相关工作;

       2.根据项目要求制定工艺开发、工艺表征的计划与方案,执行或安排实验内容,并进行结果分析和总结;

       3.参与撰写或审核技术文件和技术报告,及项目申报所需的中英文相关文件。

工作地点:中山、广州知识城

薪资福利:5-10k、提供食宿

 

理化/生化/表征分析研究助理

专业要求:药学/生物学/制药工程   

岗位职责:

       1.负责CMC研发中抗体类药物检测方法开发和工艺样品的检测工作;

       2.参与分析方法开发报告、检测方法、确认方案的撰写,方法确认实验及报告的撰写;

       3.负责实验室仪器设备的维护工作,制定相关仪器SOP。      

工作地点:中山      

薪资福利:5-10k、提供食宿

 

CMC注册申报   

专业要求:药学/生物学/制药工程   

岗位职责:

       1.负责从早期工艺开发(IND)到产业化(NDA)不同研发阶段药学研究的注册申报工作(国内外申报);

       2.根据制定的项目工作计划推进各个项目的注册申报相关工作,包括工艺开发、工艺放大、工艺转移等;

       3.根据法规要求撰写药学部分的年度总结报告,提交给全球监管机构。  

工作地点:中山       

薪资福利:5-10k、提供食宿

 

细胞/纯化/制剂生产技术员

专业要求:生物工程/生物技术/药品生产技术/制药工程/药学    

岗位职责:

       1.在一定监督下于cGMP生产中执行所有生产操作及生产工作,参与车间设备清洁消毒、物料领用、设备报修等生产辅助工作;

       2.与其他管理部门相互协作,必要时与原材料及设备供应商和商业合作伙伴做进一步的交流;

       3.参与设备IOPQ(安装/运行/性能验证),参加修订/创建/复审SOP、批记录、验证/资格认证协议类的cGMP文件和FAT/SAT文件及cGMP培训并遵循cGMP规则。     

工作地点:中山、广州知识城   

薪资福利:5-10k、提供食宿

 

QC(微生物/理化/生化/精密仪器/计量/综合) 

专业要求:医学检测/生物学/药品生产技术/制药工程/药学  

岗位职责:

       1.含QC微生物检验员、QC理化检验员、QC生化检验员、QC仪器检验员、QC综合员岗。

       2.负责原辅料、中间产品、单抗原液与制剂的微生物检查、一般理化项目检测、精密仪器检测(IR、UV、HPLC、CE、iCE)、生化检测(PCR、酶标仪、流式细胞仪)、洁净环境监控、负责样品的管理等。

       3.负责岗位相关文件起草、公用系统协同验证、方法学研究等工作。      

工作地点:中山、广州知识城   

薪资福利:5-10k、提供食宿

 

生物统计师

专业要求:统计学/数学/生物统计   

岗位职责:

       1.参与临床试验设计,撰写临床试验方案的统计内容、临床研究样本量计算、制定随机化方案;

       2.临床试验的统计分析,根据分析需求编写程序生成统计图表或数据集以及相应的说明文件或报告;

       3.审核数据管理相关文件,包括但不限于CRF,电子数据录入指南,数据核查计划,外部数据传输协议。    

工作地点:北京朝阳区、广州生物岛

薪资福利:10~22k

 

 

3、上海建发致新医疗科技集团股份有限公司

        作为全国性的医疗器械流通商,建发致新主要从事医疗器械直销及分销业务,并为终端医院提供医用耗材集约化运营(SPD)等服务,与100余家国内外知名医疗器械生产厂商建立并保持长期稳定的合作关系。

       目前,建发致新在全国31个省、直辖市、自治区2500余家医疗机构提供上万种规格型号产品的直销服务,并通过建立辐射全国范围的分销网络,以血管介入类产品为切入点,经营微创集团、美敦力、史赛克等众多国内外知名企业产品,覆盖血管介入、外科产品、医疗设备和IVD等领域。

招聘计划

技术销售岗 6名   

学历要求:硕士      

专业要求:生命科学相关专业均可  

base地:上海、北京、广州

 

 

4、珠海舒桐医疗科技有限公司

        珠海舒桐医疗科技有限公司于2019年12月31日设立于珠海横琴新区,是坚持以“创新、敬业、融合、开放”为核心价值观的一家基因编辑为核心技术、开展基因编辑相关CRO服务的生物医药企业。下设有鼓润(武汉)医疗科技有限公司、广州鼓润医疗科技有限公司、杭州舒桐生物科技有限公司和广州舒桐医疗科技有限公司4家子公司。

       公司拥有优秀的科学家团队和相关的核心技术专利。团队人员曾承担多项国家科技重大专项,包括国家科技重大专项、国际合作与交流项目等。公司现已申请发明专利20余项,其中授权8项。发表国际知名论文10余篇。2022年获批博士后工作站;同年通过“国家高新技术企业”认证,荣获华中科技大学“首届全球校友创新创业大赛”银奖。

 

招聘计划

博士后  5名      

学历要求:博士      

专业要求:生物学、遗传学、生物信息学、磁珠化学

 

 

5、广东海大集团股份有限公司

        广东海大集团股份有限公司(股票代码:002311)诞生于1998年,总部设在广东广州。

       历经20余年稳健发展,海大集团已成长为一家涵盖饲料、种苗、动保疫苗、智慧养殖、食品加工等现代农牧全产业链的高新农牧企业。

        2022年,海大集团营收突破1047亿元,跻身千亿级高新农牧龙头企业。

        2009年11月,海大集团成功登陆A股。历经20余年稳健发展,海大集团在海内外设立600家分子公司,员工达40000人。

        科研创新是海大集团的独特竞争力,海大集团设立专门的科研机构——海大研究院,在国内外设立三大研发中心和十余个中试基地。近10年累计科研投入超40亿元,研发团队超3300人,海大在科研人员、研发实力、创新成果等方面位居国际领先地位。

        海大饲料销量稳居全国前二、全球前三;

        水产饲料销量规模全球第一、虾苗和鱼苗年销量居全球第一;

        中国企业500强、亚洲上市企业50强、福布斯全球企业2000强、《财富》中国500强、农业产业化国家重点龙头企业、广东省政府千亿目标培养对象。

        海大设有双向职业发展通道,每个层级均设有对应的培养体系。应届生进入公司后,经过系统的学习和培养,可以走专业发展通道,也可以走管理发展通道。

        针对不同岗位,我们匹配各层级岗位的任职资格标准,包括知识、技能、核心能力等,并且围绕任职资格标准,建立学习路径图。我们为各层级的人员提供培训课程,设置一对一导师辅导,帮助大家达成上一级岗位所需要的任职资格标准,实现职业发展。

        海大集团设有专职负责员工培训和人才发展的机构-海大亚洲av ,20多名专职人员和约400名兼职讲师为大家进行培训赋能。同时设有培训APP-海味,为大家提供超过6000门的线上课程。

 

 

 

招聘计划

研发专员10名  

学历要求:硕士      

专业要求:生物工程、生物化学、分子生物学、分子遗传学、细胞和发育生物学、免疫学、植物生理学、昆虫生理生化、合成生物学、生物信息学等相关专业

 

研发工程师 2名 

学历要求:博士      

专业要求:生物工程、生物化学、分子生物学、分子遗传学、细胞和发育生物学、免疫学、植物生理学、昆虫生理生化、合成生物学、生物信息学等相关专业

 

 

6、广州白云山拜迪生物医药有限公司

        广州白云山拜迪生物医药有限公司创立于2001年,注册资本2.4525亿元,座落于广州市番禺区南站商圈,是广药集团旗下唯一一家生物药研发与投融资的企业。公司致力于生物药的研发、科技成果转化和投融资,围绕研发创新、中试孵化,技术转移等,积极搭建各类关键共性技术研发平台,并以平台为依托、以项目为纽带不断推进生物药高端产品的研发和产业化。

       公司是广州市首家通过国家GMP认证的基因工程药品生产企业,拥有国家“863”计划项目,是广州市“十·百工程”重点工业企业研究开发中心,拥有3000多平方米高标准研发场所,具备基因克隆与表达、动植物组织细胞培养、蛋白质分离纯化、发酵工程等研发技术,建有基因工程药物生产车间、疫苗生产车间及医疗器械生产车间等。

 

招聘计划

免疫类项目经理1名

学历要求;博士      

专业要求;生物、化学类相关专业

 

研发助理2名

学历要求:本科及以上 

专业要求:生物学相关专业

 

 

7、广州白云山光华制药股份有限公司

        广州白云山光华制药股份有限公司始创于1912年的唐拾义药厂,隶属于世界500强广药集团,获中华老字号、国家高新技术企业、国家知识产权优势企业等荣誉,是广东省非物质文化遗产小柴胡制剂方法的传承保护单位。目前,光华制药正积极布局改良型新药和创新药的研发和生产,主要经营中西药口服制剂,共有药品批文263个,围绕巨星产品小柴胡颗粒展开了系统培育,构建了国内首个小柴胡颗粒产品专利池,市场占有率遥遥领先。

       光华于2023年获批设立广东省博士工作站,并于2022年被广东省发改委评为“广东省产教融合型企业”。专业技术人才占员工整体比例约为50%,其中博/硕研究生近30名、正高/高级职称技术人员8名。公司培养的企业人才获得了全国杰出工程师青年奖、中国发明创业人物、市高层次人才、区级非遗传承人等诸多荣誉。

 

招聘计划

药物研发岗2位

学历要求:博士研究生

专业要求:医药类

 

制剂研究岗2位

学历要求:硕士研究生

专业要求:医药类

 

工艺技术岗2位

学历要求:本科

专业要求:医药类

8、广州百济神州生物制药有限公司

        百济神州由一位富有远见的企业家和一位杰出的科学家联合创立,通过吸纳全球优秀人才,发挥专业特长,整合优势资源,力求让全世界的癌症患者无论身在何处,都能够因此获益。

        成果初显,已构建起核心药物研究能力与团队(2011-2018):

        ①150~200 名科研人员组成的团队

        ②3款自主研发药物实现商业化上市

        面向未来,持续扩展药物研究新技术,提升人才储备 (2019至今):

        ①1100+ 科研人员

        ②加大对新平台的投入,通过产品线组合管理提升研发效率

        ③60+ 临床前项目,大部分具有“同类首创”潜力

        ④预计未来几年,将有一大批新分子药物进入临床;2024年起,预计每年将有10款新分子进入临床阶段

 

 

招聘计划

 

 

 

9、广州汉腾生物科技有限公司

        汉腾生物成立于2016年,是一家国际化运营的生物药CDMSO公司。作为粤港澳大湾区领军生物技术企业,致力于为中国及全球生物药及生物技术公司提供符合国际监管标准、覆盖从早期发现到商业化的一站式服务。

        技术产能:

        ①国内领先的生物药CMC一站式开发平台,包括抗体优化、细胞株构建,工艺开发,蛋白理化、生化及表征分析,工艺转移及临床生物分析等

        ②符合中、美、欧GMP标准的13+5条独立生产线,具备50-2000L(批次、流加、灌流)的细胞及微生物原液及商业化制剂灌装生产能力

        ③国内最大的临床用药一站式生产、包装、仓储物流中心及全球供应网络,可满足小分子、大分子、新治疗产品的全球各阶段临床用药及商业化供应。

        服务业务:

        ①大分子药物开发及生产服务

        ②涵盖单抗、多抗、重组蛋白、融合蛋白、重组疫苗等

        ③新型生物治疗技术相关开发生产服务

        ④非药用生物制品开发及原料生产代工服务

        ⑤全球临床用品供应 制造、包装、仓储、配送

 

招聘计划

 

 

10、广州华越肾科再生医学科技有限公司

        华越肾科再生医学是一家致力于肾病治疗与生物人工肾脏产品开发与临床服务的科技创新型生物医药公司。

       公司在广州、深圳设立干细胞、材料及药物实验室,以肾病新型疗法的开发为核心业务,从针对早期肾病的靶点新药、到中晚期肾病的细胞疗法以及终末期肾病的组织工程疗法均有布局及产品研发,并逐步进入产品临床转化阶段。同时,公司可对外提供成熟的肾病研究新技术服务(如:细胞分离纯化、定向分化、规模培养、基因/蛋白分析、功能检测、材料结合、动物造模和体内实验等),旨在服务于所有肾病研究机构,助力肾病治疗领域发展。

        公司创始股东团队涵盖肾移植、细胞、组织工程等关键领域专家及世界医药 500 强高管,目前科研人员20余人,硕博占比 50%以上,均来自于重点科研院所。公司拥有科学顾问委员会,聘请多位国内外领域内的科学家为华越在前沿肾脏再生研发中技术攻关、临床转化及产业化的完善和发展提供宝贵的指导意见。

 

招聘计划

 

 

11、广州市金圻睿生物科技有限责任公司

        广州市金圻睿生物科技有限责任公司(简称“金圻睿”)2016年成立于广州。金圻睿基于自主创新研发了多重PCR、超多重靶向测序(tNGS)、宏基因组(mNGS)、肿瘤NGS等技术平台和系列自动化仪器设备, 实现了肿瘤+感染“低、中、高”双产品线布局,以精准医疗体外诊断产品研发、生产、销售为主要业务,为满足临床各类型的应用需求,提供真正本地化精准分子诊断整体解决方案。2020年金圻睿的KM MiniSeqDx-CN基因测序仪获得NMPA三类注册证,2022年肿瘤多基因检测试剂盒获 得NMPA三类注册证。金圻睿是国内为数不多可提供基因测序仪+临床应用+软件系统解决方案的公司之一。

       金圻睿基于全自研的多重PCR熔解曲线专利技术,实现了单管一次性最多检测二十余种靶标,并已开发了 呼吸道、生殖道、消化道等多种多重病原体检测试剂。这些检测试剂具有多靶标、快速、简便、低成本的 特点,可适用于基层、门急诊等临床场景。其中,呼吸道多靶标病原体检测试剂和HPV全分型检测试剂于 2022年获CE认证,受到了很多欧洲、亚洲客户的好评。

        金圻睿聚焦精准分子诊断本地化解决方案,赋能渠道坚持经销,秉持“合作共赢、技术创新、高效运营”的理念, 践行“精准守护生命健康”的使命,致力于成为领先的分子诊断整体解决方案提供商,为社会、客户、员工、股东创造价值。

 

招聘计划

 

 

12、广州金域医学检验中心有限公司

        广州金域医学检验中心有限公司(以下称“广州金域”)是金域医学【股票代码:603882】集团子公司,坐落于有“未来生物科技的CBD”之称的广州国际生物岛。

       广州金域于2003年正式成立并开创了国内第三方医学检验行业的先河,是一家以第三方医学检验、病理诊断业务、新药临床等业务为核心的高科技服务企业,拥有22000㎡的标准化实验室,服务范围覆盖广东省41个地、市,为广东省90%以上患者提供临床检测诊断服务,将优质的医检服务延伸至乡镇和社区一级,积极满足基层乃至偏远的一线临床精准检测需求,让医学检测更加普惠可及。

        目前广州金域以完善而全面的检验诊断技术体系和质量管理体系,为临床与科研提供超3800项医学检测和病理诊断项目,并以此为基础建设了业内齐全的实验室检验技术平台,包括高通量测序技术平台、基因芯片技术平台、流式细胞分析技术平台、质谱分析技术平台、免疫组化技术平台、细胞遗传技术平台、荧光原位杂交技术平台、分子诊断技术平台,范围覆盖了从常规到高端的主流技术领域主要开展医学检验等业务。经过多年的发展,现已成为国内第三方医学检验行业的市场领先企业。

        公司始终坚持走创新发展之路,不断提升自主创新和自主研发能力。作为广州市高新技术企业协会的会长单位,公司先后被认定为国家高新技术企业、国家基因检测技术应用示范中心、国家知识产权示范企业、国家中小企业公共技术服务示范平台等,获批建立了医学检测技术与服务国家地方联合工程实验室、国家级的博士后科研工作站、广东省院士工作站、广东省企业重点实验室等国家、省部级的研发机构和研发平台,在医学诊断技术的创新和应用方面处于国内领先地位。通过不断积累的“大平台、大网络、大服务、大样本和大数据”等核心资源优势,致力于为全国各级医疗机构提供领先的医学诊断信息整合服务。

        近年来,依托拥有的全球最大东方人种大样本库、大数据库,金域医学正全面推进医检4.0战略,加快推动大样本、大数据在临床研究、医检技术创新和人工智能等领域的开发与应用,打造开放创新平台,构建智慧医检创新及产业生态,努力成为国内领先、国际一流的医学诊断信息整合服务提供商。

 

招聘计划

技术培训生5位

学历要求:硕士及以上

专业要求:有医学检验专业背景,临床检验诊断学、临床医学、基础医学、免疫学、遗传学、生物化学与分子生物学等临床和生物相关专业。

 

市场专员3位

学历要求:硕士及以上

专业要求:生物、医学、药学等相关专业

 

营销临床服务专员5位

学历要求:本科

专业要求:生物、医学、药学等相关专业

 

 

13、广州市林业和园林科学研究院

        广州市林业和园林科学研究院(广州市林业和园林科技推广中心)(以下简称“市园科院”)成立于1978年4月,是广州市林业和园林局直属公益二类事业单位,是一家集林业园林应用技术研究、推广示范、科学普及为一体的综合性科研机构,更是广州市唯一一家专门从事林业园林技术研究与推广的公益性事业单位,综合实力在全国园林科研院所中处于领先地位。

        市园科院坚持“四个面向”,聚焦“生物多样性保护、碳达峰碳中和、科学绿化、绿美广州”,围绕植物资源、生态安全、生态绿碳、城市森林等开展基础研究、技术研发和推广示范,主要从事新优园林植物培育与推广、树木保护、立体绿化、城市生态系统监测与功能评估、绿地生态修复、有害生物预警监测与防控、森林城市品质提升等林业园林高新技术研究、技术研发和推广示范;承担全市林业园林专业培训、林业园林科普、桥梁绿化养护、景观营造等工作。

        现设有植物研究所、植物保护研究所、土壤环境研究所、生态信息研究所、林业技术研究所五大研究团队,组建了科技推广与培训部、白云苗圃、工程技术中心、种苗研发中心、树木保护中心五大技术推广部门,拥有一支经验丰富、专业技术水平较强的人才队伍,包括广州市高层次人才2人、教授级高工13人、高级工程师33人、博士研究生23人、硕士研究生46人,先后涌现出一批获“全国绿化先进集体”“全国绿化奖章”“全国五一劳动奖章”“全国林草系统先进工作者”等为代表的先进集体和个人。

 

招聘计划

林业园林科研岗位 

学历要求:博士研究生 

专业要求:生物化学与分子生物学、生态学、植物学等 

单位主要研究方向:

       1.园林植物种质创新与新品种培育、特色观赏植物关键性状遗传调控机理等方向的研究。

       2.天敌昆虫高效繁育与增效机制、病虫害生态调控机理等方向的应用基础研究。

       3.植物根系生长发育机制与调控、绿地土壤改良等方向的应用基础研究。

       4.城市生态系统演变机理及其调控机制、生物多样性保护和恢复、生态服务功能等方向的研究工作。

       5.华南地区林木种质资源收集保存和开发利用、森林培育和生态系统修复、多彩森林营建技术体系建设等方向的研究工作。

 

 

14、广州明迅生物科技有限责任公司

        广州明迅生物科技有限责任公司(以下简称“明迅生物”)是生物岛实验室首批成果孵化企业之一,公司创始人兼首席科学家吴光明研究员长期从事早期胚胎发育及信号通路机制等研究,随后先后赴美、德著名科研机构从事胚胎发育与遗传学相关研究工作。由于在胚胎操作方面的卓越贡献,吴光明研究员的名字被永久陈列在德国最大的科学技术类博物馆(慕尼黑的德国博物馆)。凭借将该技术紧急应用于新冠疫情中,吴光明研究员荣获2020年广东省“抗击新冠肺炎疫情先进个人”称号。

        “明迅生物”专注于各类遗传修饰模式小鼠的快速、个性化定制服务,造模周期在全球范围内具有垄断优势,可短至2个月,提供纯合子模式小鼠,并可为客户提供专业的遗传策略咨询,致力于为全球高校、科研院所、医院、制药企业等生命健康相关科研团队提供前沿、高端、迅捷、卓越的模式生物技术服务和模型资源。

 

招聘计划

管培生3名    

学历要求:本科及以上 

专业要求:分子生物学、遗传学、细胞生物学或药学等相关专业

 

 

15.广州瑞风生物科技有限公司

        瑞风生物是中国头部的基因编辑药物创新企业,以基因编辑技术为核心驱动,致力于革新性药物的诞生。瑞风生物是国际上早期应用基因编辑探索遗传疾病治疗的高水平团队,并持续在血液科、眼科等疾病方向积累了开创性成果,在包括基因编辑工具创新、成药策略发现、新型动物模型构建、多层次药效和安全性评估等层面具备了高水平的技术积累,拥有体内和体外两大创新药物方向。瑞风生物的使命是基于革新性的基因技术,为严重疾病患者提供可及性和治愈性药物。目前在遗传病、复杂疾病和肿瘤领域等皆有管线布局,其中β-地中海贫血基因编辑疗法已经取得全球先进水平的临床进展。

 

招聘计划

研发科学家 1名 

学历要求:博士      

专业要求:不限      

职责描述:

       1、负责药物研发项目,推进基因编辑疗法或者肿瘤免疫药物相关项目的进展;

       2、设计实验实施,解决技术问题,开展技术路线优化或参与方法学创新,应用分子/细胞生物学工具和手段完成研究目标;

       3、开展技术培训和指导,跨技术部门协调,学习学术成果和分享国内外同行的研发进展,研读和分析学术文献与行业信息,支持技术路线迭代;

       4、协助药物创新工艺开发,IND申报和专利工作;

任职要求:

       1、生物或医药类相关专业,硕士学位5年以上工作经验或者博士学位2年以上工作经验,或分子和细胞生物学相关联的优秀博士应届毕业生;

       2、有扎实的生物工程或医药领域企业的研发项目经验,良好的研发规范意识;

       3、有独立研发项目经验,有独立解决研发问题的经验和能力;

       4、对基因和细胞药物方向感兴趣,具有开拓性和创新能力,有良好的团队协作精神和沟通能力;

       5、能熟练使用互联网搜索学术和技术资源,熟练阅读和理解英文文献,熟练使用英文;

 

研发工程师1名  

学历要求:硕士      

专业要求:不限      

职责描述:

       1、参与公司基因和核酸类药物管线的研发,推进基因编辑疗法或者肿瘤免疫药物相关项目的研发进展;

       2、按照研发计划完成研发工作,与团队成员共同解决研发中出现的技术问题;

       3、学习学术成果和分享国内外同行的研发进展,研读和分析学术文献与行业信息,与团队成员协同,参与技术创新;

       4、协助药物的工艺开发,IND申报和专利工作;

任职要求:

       1、生物或医药类相关专业,硕士学历3年以上工作经验,或分子/细胞生物学等相关联的优秀硕士博士应届毕业生;

       2、有扎实的生物工程或医药领域企业的研发项目经验,参与过完整的研发项目过程,有一定解决技术问题能力;

       3、对基因和细胞药物方向感兴趣,具有开拓性和创新能力,有良好的团队协作精神;

       4、能熟练使用互联网搜索学术和技术资源,熟练阅读和理解英文文献;

 

研发助理2名  

学历要求:本科      

专业要求:不限      

职责描述:

       1、完成基因编辑疗法或者肿瘤免疫药物相关项目的研发或相关工艺分析方法工作;

       2、参与解决研发中出现的技术问题;

       3、学习学术成果和分享国内外同行的研发进展,研读和分析学术文献与行业信息,与团队成员协同,参与技术攻关;

任职要求:

       1、分子生物学类或医药类相关专业的优秀本科应届毕业生;

       2、有扎实的专业研究能力;

       3、对基因和细胞药物方向的研发感兴趣,具有开拓性和创新能力,

       4、积极主动,良好的沟通能力,能承担压力;

       5、能熟练使用互联网搜索学术和技术资源,熟练阅读和理解英文文献;

 

 

16.广州微远基因科技有限公司

        微远基因成立于2018年,为国家高新技术企业,总部坐落于国家级科技企业孵化器广州华新园,已建成超过10000㎡的研发中心,医学检验实验室和体外诊断试剂GMP生产基地,并在广州、北京、上海、郑州等多地设有分支机构和实验基地,获得腾讯、中金、鼎晖等顶级专业投资机构加持。

       微远基因作为病原宏基因组领域头部企业,专注于基因技术创新与感染精准医疗,面向ICU、感染、呼吸、儿科、神经等临床科室,构建基于基因组学,影像组学与EMR的感染性疾病AI诊断体系,为临床提供感染精准诊断综合解决方案。

        2019年,微远基因以创新性的病原宏基因组学技术,参与最早期国内新型冠状病毒的检测与鉴定,促进了宏基因组技术的临床转化应用。目前,微远基因已为超过1500家临床单位提供服务,累积了超过20万例的病原宏基因组学大样本数据,微远基因与中国医学科亚洲av 、北京协和医院、解放军总医院等顶级临床院所建立了深入合作关系,进行医学转化研究与宏基因组学平台共建。获得了中国未来医疗服务100强、粤港澳大湾区生物科技创新企业50强、中国潜在独角兽企等荣誉称号。

 

招聘计划

研发科学家 2名

学历要求:博士      

专业要求:生物化学与分子生物学、细胞生物学、遗传学、医学检验、微生物学、临床医学等相关专业

 

研发工程师 3名   

学历要求:硕士      

专业要求:生物化学与分子生物学、细胞生物学、遗传学、医学检验、微生物学、临床医学等相关专业

 

助理研发工程师5名 

学历要求:本科      

专业要求:生物化学与分子生物学、细胞生物学、遗传学、医学检验、微生物学、临床医学等相关专业

 

生信科学家 2名

学历要求:博士      

专业要求:生物信息学、信息学、软件开发、分子生物学、数理统计等相关专业

 

生信工程师 3名

学历要求:硕士      

专业要求:生物信息学、信息学、软件开发,分子生物学,数理统计等相关专业

 

助理生信工程师2名

学历要求:本科      

专业要求:生物信息学、信息学、软件开发、分子生物学、数理统计等相关专业

 

 

17.广州晓经生物技术有限公司康方生物医药有限公司

        广州晓经生物技术有限公司一家专注于先进医疗健康技术、生物医药开发与产学研转化的创新型民营研发生产公司,公司向医药、诊断、医学美容、大健康保健品行业输出高新技术研发成果和产品。公司有多名优青、青千科学顾问与医学顾问,已经有烧伤科产品转化,同时发了医学美容、保健品领域添加剂、宠物诊断产品。

 

招聘计划

管培生3名

学历要求:本科及以上 

专业要求:分子生物学、遗传学、细胞生物学或药学等相关专业

 

 

18.广州医科大学

        广州医科大学创办于1958年,是一所以医学为优势和特色,开展博士、硕士、本科多层次人才培养的国家“双一流”建设高校。

       学校现有附属医院15所,其中三甲医院13家。拥有1个国家医学中心、1个国家临床医学研究中心、1个全国重点实验室、12个省部级重点实验室、5个省部级工程技术研究中心/工程实验室;临床医学入选国家“双一流”建设学科;10个学科(临床医学、药理学与毒理学、分子生物学与遗传学、生物学与生物化学、免疫学、神经科学与行为学、微生物学、精神病学与心理学、材料科学、化学)进入ESI排名全球前1%,临床医学进入ESI全球前1‰,ESI综合排名位居全国高校第72位。学校拥有24个国家级临床(中医)重点专科,94个省级临床(中医)重点专科,其中呼吸科排名全国第一、变态反应排名全国第三、小儿外科排名全国第四、胸外科排名全国第五、小儿内科排名全国第六、精神医学排名全国第六。

        学校拥有临床医学、生物学博士后科研流动站,2019—2023年承担国家科技重大专项、国家重点研发计划、国家自然科学基金等市级以上各类纵向科研项目2600余项,其中国家自然科学基金立项数连续多年位居全国百强;牵头获得国家级科技奖励2项、省部级科技奖励20余项;在包括Nature、Science、New Eng J Med、Cell、Lancet在内的世界知名杂志发表SCI论文15000余篇。2项科技成果入选中国高等学校十大科技进展,1项科技成果入选国内十大科技新闻。学校拥有一批高层次人才作为博士后导师,其中包括诺贝尔奖获得者(霍夫曼教授)1人,以钟南山教授为代表的院士5人,各类国家级人才70余人。

 

招聘计划

        我校2024年拟招收不少于300名博士后研究人员,其中附属医院招收科研型博士后及临床型博士后。学校全年招收博士后,申请人可直接与导师、拟进站亚洲av /附属医院或学校博管办联系。

 

研究方向

       生物医药类:基础医学、临床医学、口腔医学、公共卫生与预防医学、中西医结合、药学、护理学、医学技术、生物学、生物医学工程、心理学,及医学伦理学、公共管理学、法学等相关专业。

 

 

19.广州医药股份有限公司

好平台 高起点

        广州医药股份有限公司(以下简称“广州医药”)是以医药供应链服务为主导的医药流通企业,成立于1951年,注册资本24.49亿元,是中国制药工业百强榜榜首、世界500强企业广药集团大商业板块的重点企业。

        广州医药总部位于广州,旗下拥有超30家成员企业和超5000名员工,是中国领先的一体化医药分销商,从事各类医药产品的批发、分销、零售及电商业务,并致力于向医药行业价值链上下游的合作伙伴提供专业供应链服务,目前已构建覆盖全国31个省份的销售网络,位居全国医药流通行业前列,多年来企业综合实力保持华南地区行业龙头地位。

 

强发展 助腾飞

        广州医药始终秉承着“勤·修·善·学”的司训,为实现“服务优、网络广、品种齐全、管理卓越、人才优秀”的企业愿景而不懈奋斗。广州医药成立沙槐学苑,通过科学的人才梯队培养体系“育才工程”,为员工提供一对一导师带教、丰富多样的培训与发展晋升机会。入选“优才计划”的应届新员工,还将获得为培养广州医药未来领导者设置的定制专业培养与重点项目锻炼等,实现加速成长。

 

大福利 优待遇

        广州医药提供全面周到的大福利套餐,保障员工切身权益,创造健康工作模式:

        全面保障:六险二金、五天八小时工作制、法定带薪年假、独生子女父母护理假、育儿假等

        体贴福利:员工福利餐厅、异地生源住房补贴、各类津贴、节日福利、生日礼品、夏日清饮、年度体检等

        丰富文娱:工会活动、十大文体俱乐部等

 

招聘计划

采购专员5名  

学历要求:本科及以上 

专业要求:医学、药学、生物、化学等相关专业      

 

ToB销售10名

学历要求:本科及以上 

专业要求:医学、药学、生物、化学等相关专业

 

 

20.中国科亚洲av 华南植物园

        中国科亚洲av 华南植物园前身为国立亚洲av 农林植物研究所,由著名植物学家陈焕镛院士创建于1929年。1954年改隶中国科亚洲av 易名中国科亚洲av 华南植物研究所,1956年建立华南植物园和鼎湖山国家级自然保护区,2003年更名为中国科亚洲av 华南植物园。2022年5月30日,国务院批复同意依托中国科亚洲av 华南植物园设立华南国家植物园,是国家级科研和保护机构。

       全园由科学研究园区、植物迁地保护园区、鼎湖山国家级自然保护区暨树木园三个园区组成;包含植物科学、生态与环境科学、农业与生物技术科学三个研究中心。经过90多年的发展,在植物科学、生态学、分子生物学、园艺学方面形成了优势与特色,有丰厚的科研积累。先后出版了中国第一份植物学研究英文期刊和第一本地方植物志,承担了《中国植物志》近1/3的编研并获得了2009年国家自然科学一等奖;在Nature和Science等国际著名杂志上以第一单位发表研究论文;获各类科技成果奖励320多次,包括国家自然科学一等奖、国家科技发明一等奖、国家自然科学二等奖、国家科技进步二等奖等。华南植物园植物学、农业科学、环境科学与生态学三大学科均进入ESI全球前1%。

        设有博士学位培养点5个(植物学、生物化学与分子生物学、遗传学、生态学、园艺学)、硕士学位培养点7个(植物学、生物化学与分子生物学、遗传学、生态学、园艺学、园林植物与观赏园艺、野生动植物保护与利用及生物与医药、资源与环境专业学位)、博士后科研流动站2个(生物学、生态学)。

        华南植物园的定位是:立足华南,致力于全球热带亚热带地区的植物保育、科学研究和知识传播,在植物学、生态学、农业科学、植物资源保护与利用关键技术等方面建成国际高水平研究机构,引领和带动国家植物园体系建设与世界植物园发展,为绿色发展提供科技支撑。

 

招聘计划

(一)海内外高层次人才招聘

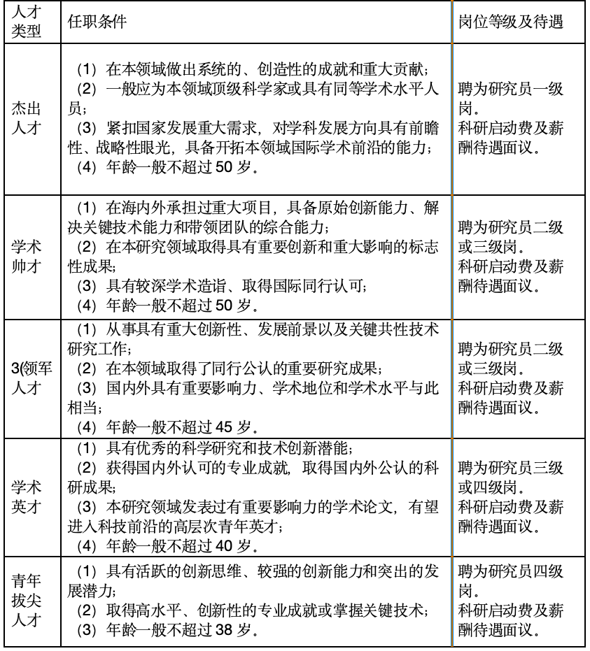
人才类型:

       主要包括杰出人才、学术帅才、领军人才、学术英才、青年拔尖人才。

招聘学科领域:

       植物科学(分类、生理、分子、植化、资源)、生态科学(含环境科学)、农业科学(作物、园艺、园林)、地理科学(自然地理)和规划设计等领域相关专业。

岗位基本要求:

       坚持正确的政治方向,拥护中国共产党的领导,遵守中华人民共和国法律法规,具有良好的科学道德,品行端正,诚实守信,无不良记录。除博士后工作外,其他岗位要求获得博士学位后,一般情况下应具有不少于3年的科研工作经历,或具有不少于一站博士后科研工作经历(博士后经历时间应不少于2年)。

 

(二)副研究员和助理研究员岗位招聘

1.岗位应聘基本条件

       立志从事科学研究事业,工作踏实,诚实正直,严谨治学,能独立开展工作;

       有良好的团队合作精神与奉献精神;

       身体健康。应聘助理研究员,申请当年1月1日男性年龄未满34周岁,女性年龄未满36周岁;应聘副研究员,申请当年1月1日年龄未满38周岁。

       博士研究生毕业并获博士学位,且具有不少于一个聘期的特别研究助理经历(即获得博士学位后有3年及以上的科研工作经历)或至少有一站的博士后经历(海外的博士后经历,时间不少于2年)。

       发表过有影响的学术论文或取得了其他科研成果,满足《中国科亚洲av 华南植物园人才引进与管理办法》的基本任职条件,其中:

       应聘助理研究员岗位人员,要求发表高水平论文或出版专著或取得等效的科研成果(以下任一项):

       (1)中心推荐期刊论文,2篇。

       (2)中国科亚洲av 文献情报中心期刊分区表一区期刊论文,1篇。

       (3)IF5年≥6,1篇。

       (4)出版30万字以上专著不少于1部。

       (5)1项省部级科技奖及以上[国家级科技奖仅认定排名前五;省部级一等奖仅认定排名前四;省部级二等奖仅认定排名前三]。

       (6)1个新品种权或品种审定/评定/认定(排名第1)。

       (7)2件授权发明专利(排名第1)。

       (8)1项地方或行业及以上标准(第1起草人)。

       (9)新药证书(第一持有人)。

 

       应聘副研究员究员岗位人员,要求:

       (1)国内应聘者应主持过国家级项目或等效的竞争性项目;

       (2)发表高水平论文或出版专著或取得等效的科研成果(以下任一项):

              A. 中心推荐期刊论文,6篇。

              B. 中国科亚洲av 文献情报中心期刊分区表一区期刊论文,3篇。

              C. IF5年≥10,1篇。

              D. 出版30万字以上专著不少于2部。

              E. 1项省部级科技奖及以上[国家级科技奖仅认定排名前四;省部级一等奖仅认定排名前三;省部级二等奖仅认定排名前二]。

              F. 2个新品种权或品种审定/评定/认定(排名第1)。

              G. 4件授权发明专利(排名第1)。

              H. 2项地方或行业标准(第1起草人)。

              I. 1项国家标准(第1起草人)。

              J. 新药证书(第一持有人)。

 

2.报名要求

       报名应聘时间:截止到2024年12月31日或招聘到合适人选为止。

       应聘材料:有意应聘者请填写《中国科亚洲av 华南植物园岗位应聘申请表》,并将身份证、学历、学位证书复印件及相关论文、专利、专著及代表性(亚洲AV复印件)、获奖证书复印件等证明材料发送至相应岗位的联系人,邮件主题请写“姓名-应聘XX岗位”。

       网站链接:

       //scbg.cas.cn/zx/202401/t20240115_6954988.html

 

3.    岗位需求表

 

 

 

优秀的亚洲av人

青春当时,大有可为

我们期待您的到来!

 

主办单位:亚洲av

承办单位:亚洲av 学生职业发展中心

                    亚洲av 团委

                    亚洲av 研究生会